0510-83630009
求精新材料集团站点
首页
集团产业
关于求精
联系求精
行业新闻
高级特钢
在线留言
当前位置:
首页
»
组织架构
集团简介
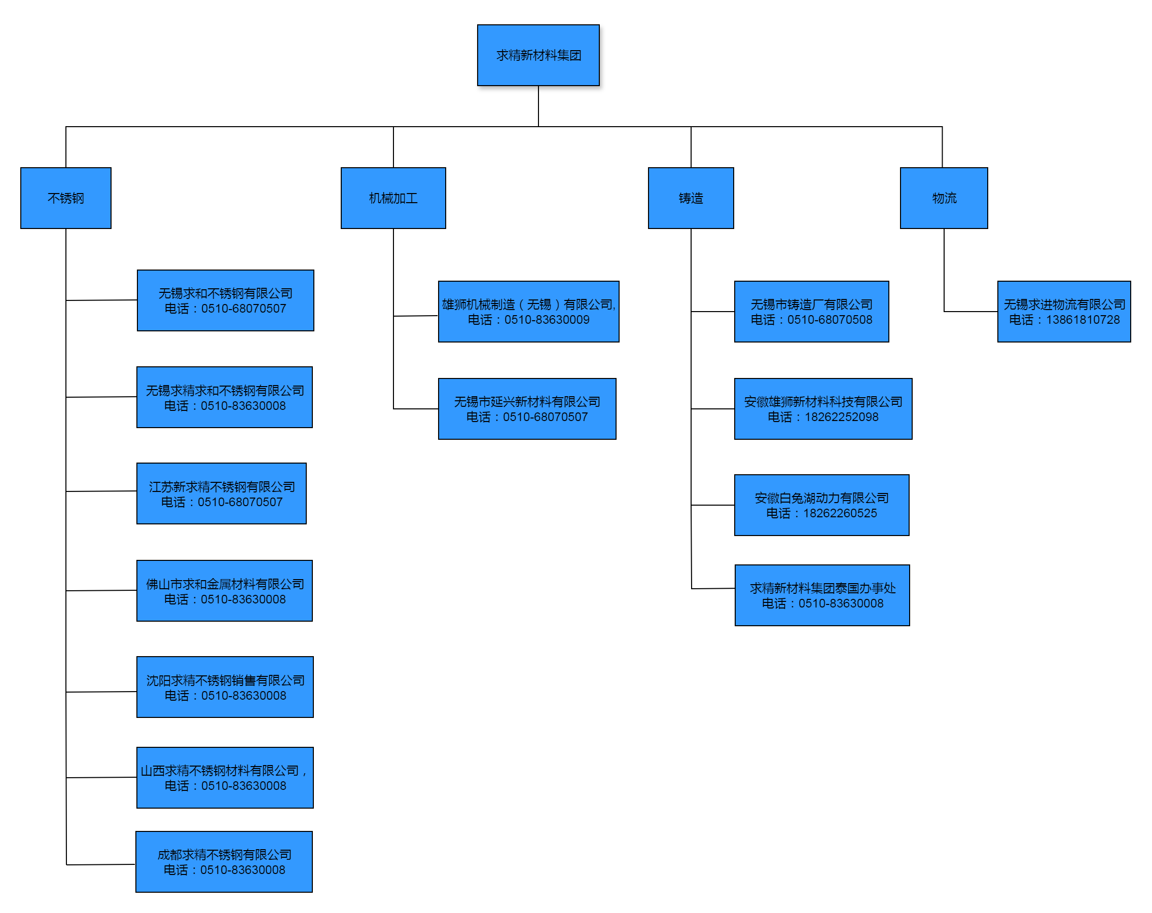
组织架构
发展历程
荣誉资质
代理证书
社会证书
行业证书
企业文化
联系求精
在线留言
咨询
电话
0510-83630009
留言
微信
关注微信
TOP